皇冠信用網出租代理 _有价无猴!实验猴价格暴涨,有猴场明年的猴都被订光,繁殖率已跟不上|调查
皇冠信用网怎么代理(www.huangguan.hk)如开申请会员_账号,皇冠体育_怎么注册代理—皇冠信用网招登1登2登3皇冠信用网平台出租)最近,在广州一家猴场当保安的老吴(化名)发现,厂里的实验猴变“畅销”了,不仅来拜访咨询的登记人数增加了,仅两个月时间,“(运)走了四批猴子,大概200多只皇冠信用網出租代理 。”
他从货运单上看到,这些成对的实验用食蟹猴,分别被运往上海、江苏、湖北等地的医药科技公司,其中上海的一家知名CRO(医药研发外包)公司,采购的猴子数量占比超过七成皇冠信用網出租代理 。

食蟹猴 图据视觉中国
连日来,红星资本局以购猴者身份从广东、广西、云南等地多家实验猴养殖企业了解到,食蟹猴出现了供应短缺的现象,身价已涨至12、13万元皇冠信用網出租代理 。部分猴场表示,明年上半年的猴子都已经订出去了。
“猴荒”受到多种因素影响皇冠信用網出租代理 。随着创新药新周期的到来,CRO企业订单呈现回暖趋势,但在供应端,母猴老龄化、繁殖能力下降,适龄食蟹猴本身供应有限。与此同时,上一轮猴价高企时,部分猴场用于繁殖的母猴也被出售,“有猴就卖”策略也使得繁殖猴群断层。
食蟹猴涨价、缺货
有养殖场订单已签到明年下半年
12月上旬,食蟹猴单价悄然跃过10万元大关,红星资本局走访了位于广州市从化区的多家实验猴养殖企业皇冠信用網出租代理 。由于实验动物封闭式管理的特殊性,这些企业均坐落在远离城区的乡下,大门紧闭,戒备森严,少有人员进出。

展开全文
已被药明康德收购的广东春盛猴场
要见到猴子,从业人员除了要带上行政部门发放的实验动物使用许可证等相关证件,个人体检报告等健康资质也是必要的皇冠信用網出租代理 。
“现在货源紧张,我们的货都订出去了,一些大公司自己养的也不够用皇冠信用網出租代理 。”在一家实验猴存栏量约4000只的养殖场内,老板刘军(化名)向红星资本局表示,最近食蟹猴涨价厉害,已突破10万元一只,前来咨询问价的人很多,但有钱也不一定买得到了,他合作的研究所、CRO公司也在陆续拿货,马上又要签下一年的合同了。
据刘军观察,自去年跌至8万元左右的低位后,今年以来,食蟹猴价格就在缓慢上涨,由于近期价格变化太快,对于新客户,他的报价随行就市,但不是价高者得,时机、订金、诚意缺一不可,而且就算立即签合同,年满3岁可出栏的食蟹猴,最快也要等到明年4月份皇冠信用網出租代理 。
“现在我们都没有猴子了,明年下半年的货都订完了皇冠信用網出租代理 。”广州另一家大型食蟹猴养殖场相关业务负责人也向红星资本局表示,受到繁育率下降、老龄化等因素影响,适龄食蟹猴在全国本身供应有限,现在由于需求量突然增加,就出现了一个较大的供应缺口,价格也随之走高。

广州一家猴场内部
这名负责人表示,按照惯例,实验用食蟹猴至少要提前半年预订,先谈好价格、签好合同,再按照出栏情况进行供应皇冠信用網出租代理 。尽管所在公司还未确定明年的供应价格,但按照目前市场反馈的信息来看,他说,“可能会去到15万这个价”。
位于广州东北部的从化区,不仅拥有丰富的生态资源,还是全国养殖实验猴最多的地区皇冠信用網出租代理 。从今年4月公布的数据来看,从化区实验猴总存栏量为5.24万头(占全国28.4%),全年内销约5465只(占国内供应量35.4%)。
除了广东,广西、云南、海南等地因气候适宜,也是实验猴养殖企业的集中区域皇冠信用網出租代理 。连日来,红星资本局从这些省份的多家养殖企业了解到,因合作方年底对猴子的需求增加,食蟹猴同样出现短缺。
“现在公猴跟母猴我们都没有了,我们签订了合同的那些(公司),都还没有完全能供应得上皇冠信用網出租代理 。”12月2日,广西某实验动物养殖公司的一名工作人员向红星资本局表示,因为要留大量的母猴做繁育,已经不单独出售母猴,母猴和公猴要搭配着卖,单价都涨到10万元以上。
CRO企业订单增长
猴子繁殖率却没跟上
“今年可能是CRO的业务突然暴涨,确实我们自己也觉得猝不及防皇冠信用網出租代理 。”
谈及食蟹猴涨价,昆明一家生物科技公司负责实验猴销售的业务负责人向红星资本局表示,近期他与同行交流发现,大家明年的货期都排起来了,这应该与创新药上行周期有关,药企的研发需求加大,对实验猴的需求量也随之激增,“猴荒”便不足为奇皇冠信用網出租代理 。

上海一家医药科技公司从广州某猴场采购50只食蟹猴
根据方正证券10月底发布的研报,临床前及安评订单逐步回暖,新一轮上行周期或将受益于创新药BD出海热潮下,国内早研产业链优势得到重视及认可,海外早研产业链有望渐向国内转移,以及海外药企研发需求逐渐回暖皇冠信用網出租代理 。
多位受访者向红星资本局表示,随着年龄增大,母猴的繁殖率会下降,同时没有很好的种源引进,一旦遇到需求量增加,便容易出现当下“有价无猴”的场景皇冠信用網出租代理 。
资料显示,猴子繁殖速度慢,通常情况下为单胎,专门人工培育的实验猴,需要经过病原微生物检测并且至少年满3岁,才能用于实验研究皇冠信用網出租代理 。通常相同年龄下,恒河猴比食蟹猴体型更大,实验过程中所需受试药物剂量更多,成本更高,因此食蟹猴成为主要实验用猴。
中国科学院脑科学与智能技术卓越创新中心非人灵长类研究平台主任孙强今年8月接受《中国新闻周刊》采访时指出,未来5-7年内,每年都将有一大批繁殖母猴处在低繁育率年龄阶段或进入绝经期皇冠信用網出租代理 。倘若业内现在不采取措施,保持实验猴稳定繁育力将成为一个不可能实现的目标。
据方正证券测算,预计2025年至2027年实验猴供给大约4.90-5.24万只/年,实验猴需求量大约5.13-6.26万只/年,短期由于新药研发回暖,驱动实验猴用量提升,而供给侧短期改善难度较大,供需缺口或持续放大皇冠信用網出租代理 。
“基本上我们都不再供应给新客户了皇冠信用網出租代理 。”前述业务负责人表示,目前国内食蟹猴平均繁殖成活率在40%左右,不论从养殖成本还是从繁殖周期考虑,短期内扩产并不现实。
另一名生物科技公司负责实验猴销售的业务负责人向红星资本局表示,2023年出生的猴子预计2026年出栏,但往前推算,前几年猴价高企,部分猴场用于繁殖的母猴也被出售,繁殖猴群断层,这也使得全国范围内食蟹猴生育率随之下滑皇冠信用網出租代理 。
招商证券7月份发布的研报中也提到,2021–2023年实验猴单价飙升至20多万元/只,猴场为快速变现采取“有猴就卖”策略,年轻种猴被优先作为商品猴销售,而非留种补充皇冠信用網出租代理 。据中国实验灵长类养殖开发协会2020年底对26家猴场的普查,8岁以上老龄母猴占比已达56.8%,到2023年,这一比例上升至80%。
少数CRO企业主导市场
新一轮上行周期已开始
对于创新药研发来说,实验猴属于紧缺资源皇冠信用網出租代理 。2019年开始,多家CRO龙头通过自建或并购等形式纷纷布局,为医药研发囤猴一事沸沸扬扬。此前单价不到7000元的实验用猴,在2022年暴涨至16万元,价格飙升逾20倍。

截图自方正证券研报
“很多猴场都被CRO给收购了,对猴子的自主权会低一点,要先满足他们(指CRO公司,下同),有剩余的再往外销售,那好的猴子肯定都被他们挑走了皇冠信用網出租代理 。”对于市场上“无猴可买”的现象,广东一家主要与医院、高校对接的生物科技公司内部人员向红星资本局表示,就拿广州从化区的大型猴场为例,春盛猴场此前已被药明康德(603259.SH;2359.HK)收购,华珍养殖场则与益诺思(688710.SH)有合作关系。
红星资本局在实验动物许可证查询管理系统看到,广东春盛生物科技发展有限公司的实验猴养殖面积超过3.8万平方米,从化市华珍动物养殖场(普通合伙)的实验猴养殖面积达1.2万平方米皇冠信用網出租代理 。公开数据显示,截至2021年华珍养殖场、春盛猴场的食蟹猴存栏量分别为3万余只、2万余只。
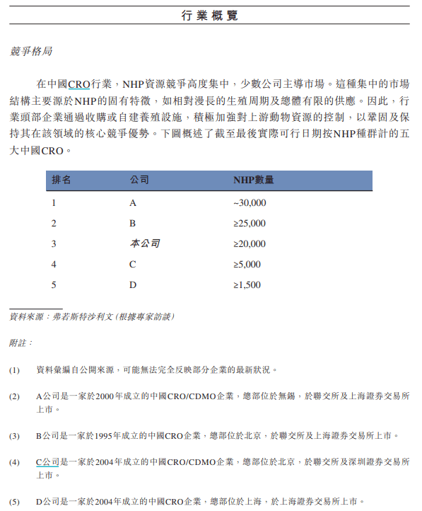
正在冲刺港股IPO的CRO公司江苏鼎泰药物研究(集团)股份有限公司在招股书中写道,在国内CRO行业,NHP(非人类灵长类动物)资源高度集中,少数公司主导市场皇冠信用網出租代理 。这种集中的市场结构主要源于NHP的固有特征,如相对漫长的生殖周期及总体有限的供应。

截图自江苏鼎泰药物研究(集团)股份有限公司招股书
除了CRO收购猴场,猴场也因为手持重要资源得以参股CRO皇冠信用網出租代理 。根据益诺思去年8月发布的招股书,2022年上半年,该公司为应对实验用猴的供应紧张状况,引入从化市华珍动物养殖场(普通合伙)、海南金港生物技术股份有限公司作为公司股东,以股权为纽带加强双方合作,以保障公司实验用猴的持续、稳定供应。
针对多名受访者提到的CRO企业订单增长以及当下实验猴供应情况,近日,红星资本局先后向药明康德、康龙化成(300759.SZ;3759.HK)、昭衍新药(603127.SH;6127.HK)、美迪西(688202.SH)发去采访请求,截至发稿未收到回应皇冠信用網出租代理 。
从此前披露的信息来看,头部CRO公司今年业绩已大幅改善,订单呈现回暖趋势皇冠信用網出租代理 。
截至9月末,药明康德在手订单至598.8亿元,同比增长41.2%,公司预计2025年持续经营业务收入重回双位数增长,增速从13-17%上调至17-18%皇冠信用網出租代理 。
今年前三季度,康龙化成新签订单同比增长超过13%(实验室服务板块新签订单同比增长超过12%、CMC(小分子CDMO)服务板块新签订单同比增长约20%)皇冠信用網出租代理 。该公司预计2025年全年收入将同比增长12%-16%。
11月28日,美迪西在投资者关系活动记录表中称,近期实验用猴的市场价格稳中有升,公司已积极采取丰富采购渠道、深化与实验动物供应商的合作等多项措施保障公司实验动物,特别是实验用猴的供应稳定,能够满足公司经营的需要皇冠信用網出租代理 。
在这轮创新药周期下,实验猴的价格又将行至何方?“还是要看接下来新药研发那端有多少管线皇冠信用網出租代理 。”前述负责实验猴销售的业务负责人说道。
红星新闻记者 蒋紫雯 广州摄影报道
猜你喜欢
- 3小时前皇冠信用网代理_中方向伊朗捐赠58吨人道主义援助物资,伊方:诚挚感谢
- 8小时前如何代理皇冠信用网_保罗发文嘲讽:快船惊天崩盘出局
- 4天前皇冠信用网如何注册_比亚迪副总裁周亚琳(女,1977年生),年薪1013.5万,打破“天花板”
- 5天前皇冠信用网最新地址_美媒爆料,特朗普考虑撤走驻军,目的是为了惩罚欧洲
- 1周前怎么开皇冠信用平台_焦点复盘创业板指涨近6%终结5连阴,全市场超300股涨逾9%,两市放量超8000亿
- 3周前皇冠信用网怎么开户_广州市委原书记郭永航被查,曾长期在深圳工作
- 3周前怎么申请皇冠信用网_“富人避险天堂”迪拜楼市遭重挫,交易量暴跌五成
- 3周前正版皇冠信用网_萨巴伦卡2-0晋级四强 WTA迈阿密站半决赛对阵出炉
- 3周前皇冠信用网出租_“重大转变”!外媒:特朗普改变立场,将接受民主党提议重启美国土安全部部分部门
- 3周前皇冠信用网正网_伊朗称发动“真实承诺-4”第80轮行动
- 3周前皇冠信用网正网_伊拉克不忍了?“允许亲伊朗武装报复美以”
- 3周前皇冠信用网会员开户_张雪峰去世 高中同学缅怀:他曾是体育委员 痛惜不已
- 3周前皇冠信用网注册开通_张雪峰被传心脏骤停正在抢救,3年前曾因胸闷心悸住院;其社交平台账号下午仍在更新,今日直播全部中断
- 3周前皇冠信用网申请条件_白俄罗斯总统宣布,准备好与美国达成一项“大协议”,美国无意干涉俄白关系!
- 3周前皇冠信用网申请条件_伊朗74轮反击,以色列伤亡惨重,内塔尼亚胡垂头丧气:“这是很艰难的一晚”!
- 4周前皇冠信用网怎么弄_小区旁的400万吨垃圾被挖出来了
- 4周前皇冠代理管理端_“原价30,现价1600”,退市近两年的抗菌药遭疯抢,谁在炒作
- 4周前皇冠代理管理端_以色列拦截伊朗导弹失败画面曝光:发光物快速穿透云层,击中城区并发生剧烈爆炸,致47人受伤,附近有敏感核设施
- 4周前皇冠信用网会员开户_中国拿下沙特50亿大单,美军却曝出重大问题,2周损失11架无人机
- 4周前皇冠信用网会员开户_打破对外维持“导弹射程不超2000公里”姿态,伊朗攻击美军全球最稳固战略“安全屋”
- 4周前皇冠信用网在线开户_800倍暴利!男子花近2万买2斤足银到手发现全是银包锌,当事人:部分银条银含量甚至仅1%,希望商家“退一赔三”
- 4周前体育皇冠信用网_局势彻底失控!伊朗警告2小时后,全球最大天然气基地遭导弹猛轰!
- 4周前皇冠信用网开户_伊朗66轮反击落下,美方保证:不攻击伊朗能源基础设施,未来或解除伊朗石油限制
- 4周前皇冠信用网怎么代理_上海科技馆回应馆内一展板存在多处错别字:新展板原本已在制作,将尽快更换


网友评论